-
[백준] 2531번 : 회전 초밥 - 자바(JAVA)알고리즘/백준 2022. 2. 25. 00:01반응형
https://www.acmicpc.net/problem/2531
2531번: 회전 초밥
첫 번째 줄에는 회전 초밥 벨트에 놓인 접시의 수 N, 초밥의 가짓수 d, 연속해서 먹는 접시의 수 k, 쿠폰 번호 c가 각각 하나의 빈 칸을 사이에 두고 주어진다. 단, 2 ≤ N ≤ 30,000, 2 ≤ d ≤ 3,000, 2 ≤
www.acmicpc.net
문제 해석
회전 초밥 음식점의 회전하는 벨트 위에 여러 가지 종류의 초밥이 접시에 담겨 있다.
초밥의 종류를 번호로 표현하며, 벨트 위에는 같은 종류의 초밥이 둘 이상 있을 수 있다.
초밥집에는 행사가 존재한다.
1. 회전 벨트의 한 위치부터 k개의 접시를 연속해서 먹을 경우 할인된 정액 가격을 제공한다.
2. 각 고객에게 초반의 종류 하나가 쓰인 쿠폰을 발행하고, 1번 행사에 참가할 경우 이 쿠폰에 적혀진 종류의 초밥 하나를 추가로 무료로 제공한다. 만약 벨트 위에 없는 번호일 경우에는 요리사가 새로 만들어 손님에게 제공한다.
이때 최대한 다양한 종류의 초밥을 먹고자 한다.

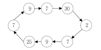
k = 4이며, 30번 초밥을 쿠폰으로 받았다고 가정하자.
쿠폰을 고려하지 않고 4가지 다른 초밥을 먹을 수 있는 경우는
(9, 7, 30, 2) (30, 2, 7, 9) (2, 7, 9, 25) 세 가지 경우가 존재하는데 쿠폰을 사용하여 30번 초밥을 추가로 요리사에게 요구하여 먹을 수 있으므로 (2, 7, 9, 25)를 고르게 되면 5가지 종류의 초밥을 먹을 수 있다.
입력
회전 초밥 벨트에 놓인 접시의 수 : N
초밥의 가짓수 : d
연속해서 먹는 접시의 수 : k
쿠폰 번호 c
첫 번째 줄에는 N d k c 가 빈칸을 사이에 두고 주어진다.
두 번째 줄부터 N개의 줄에는 벨트의 한 위치부터 시작하여 회전 방향을 따라갈 때 초밥의 종류를 나타내는 정수가 주어진다.
제약조건
2 <= N <= 30,000
2 <= d <= 3,000
2 <= k <= 3,000 ( k <=N)
1 <= c <= d
출력
손님이 먹을 수 있는 초밥 가짓수의 최대값을 구하는 프로그램을 작성하라
문제 풀이 전 설계
N번만큼 접시에 담긴 초밥의 종류를 입력받는다
어떤 자료구조에 초밥의 종류를 저장한다.(탐색만 할 거니까 배열 생각)
배열은 인덱스 기준으로 탐색하니까 빠를것으로 예상 O(N)
이후에 0~N-1 번 인덱스에 대하여 k번씩 연속해서 탐색하며 초밥의 가짓수의 최댓값을 갱신한다.
이때 N-1번 인덱스의 경우에는 오른쪽으로 k번 탐색이 불가능하므로( 배열의 인덱스 초과)
나머지연산을 활용하여 인덱스가 N으로 넘어가는 경우에는 0으로 이동시킨다.
예를 들자면 이런 구조로 탐색을 합니다.
for(int i=0; i<N; i++){ for(int j=0; j<K; j++){ //배열의 범위를 초과할 수 있음! sushiKindInfo[i+j]; // 나머지 연산을 활용 sushiKindInfo[(i+j)%N]; } }여기서 핵심은 중복을 하지 않는 것이 핵심이므로 Set 자료구조를 활용하여 Set에 저장한 뒤 Set의 크기를 비교한다면 좋을 것 같다.
주의할 점은 쿠폰이 존재하므로 쿠폰을 잘 활용해야 한다.
코드
package algorithm8; import java.io.BufferedReader; import java.io.BufferedWriter; import java.io.IOException; import java.io.InputStreamReader; import java.io.OutputStreamWriter; import java.util.Arrays; import java.util.HashSet; import java.util.Set; import java.util.StringTokenizer; public class RotatingSushi { static int countOfPlates, numberOfSushi, numberOfConsecutivePlates, couponNumber; static int maximumCountOfShsui; static int[] rotatingSushiBelt; static BufferedReader br; public static void main(String[] args) throws IOException { // TODO Auto-generated method stub inputSushiInfo(); searchMaximumCountOfShsui(); printMaximumCountOfShsui(); } private static void inputSushiInfo() throws IOException { br = new BufferedReader(new InputStreamReader(System.in)); StringTokenizer st = new StringTokenizer(br.readLine(), " "); countOfPlates = Integer.parseInt(st.nextToken()); numberOfSushi = Integer.parseInt(st.nextToken()); numberOfConsecutivePlates = Integer.parseInt(st.nextToken()); couponNumber = Integer.parseInt(st.nextToken()); rotatingSushiBelt = new int[countOfPlates]; for (int i = 0; i < countOfPlates; i++) { rotatingSushiBelt[i] = Integer.parseInt(br.readLine()); } } private static void inputSushiInfoTest() { System.out.println(Arrays.toString(rotatingSushiBelt)); } private static void searchMaximumCountOfShsui() { maximumCountOfShsui = 0; for(int i=0; i< countOfPlates; i++) { Set<Integer> set = new HashSet<Integer>(); for(int j=0; j< numberOfConsecutivePlates; j++) { set.add(rotatingSushiBelt[(i+j) % countOfPlates]); } set.add(couponNumber); int temp = set.size(); maximumCountOfShsui = maximumCountOfShsui > temp ? maximumCountOfShsui : temp; } } private static void printMaximumCountOfShsui() throws IOException { BufferedWriter bw = new BufferedWriter(new OutputStreamWriter(System.out)); bw.write(maximumCountOfShsui + "\n"); bw.flush(); bw.close(); } }중복을 처리하기 위해 Set 자료구조를 사용하였습니다.
반복문을 통해 연속된 값을 Set에 add 합니다.
마지막에는 set에 쿠폰의 값을 add 한 후 maximumCountOfShsui의 값을 계속 최대로 경신합니다.
'알고리즘 > 백준' 카테고리의 다른 글
[백준] 11047번 : 동전 0 - 자바(JAVA) (0) 2022.02.28 [백준] 7576번 : 토마토 (0) 2022.02.25 [백준] 17478번 : 재귀함수가 뭔가요? - 자바(JAVA) (0) 2022.02.20 [백준] 3085번 : 사탕 게임 - 자바(JAVA) (0) 2022.02.17 [백준] 1965번 : 상자넣기 - 자바(JAVA) (0) 2022.02.16